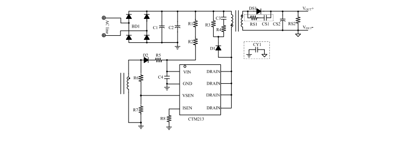
CTM213反激控制器,适用于适配器或充电器用于0~264V输入,2.1A输出电流,4.85~5.15V输出电压的原边CV/CC控制的反激稳压器.
• 在整个工作范围内严格 PSR CC/CV 调节
• QR 模式操作以实现高效率
• PWM/PFM 控制以实现高平均效率
• 快速动态负载瞬态响应
• 电缆补偿以实现更好的负载调节
• 低启动电流:**5μA
• **频率限制 500Hz
• 空载功率小于 50mW
• 可靠的OVP、SCP、OTP、OCP保护
• 安全要求的可靠保护
• **开关频率限制72kHz
• 集成 650V/4.4Ω MOSFET
• 符合 RoHS 且无卤素
• 紧凑的封装:SO8

