FS5280/FS5280A是5V输入高精度双节锂离子电池充电管理芯片



FS5280/FS5280A是一款支持同步双节串联锂离子电池的升压充电管理芯片,内部集成功率MOS管。充电可达600mA电流。FS5280/FS5280A具有完善的充电保护功能。针对不同的应用场合,芯片可以通过方便地调节外部电阻的阻值来改变充电电流的大小。针对不同种类的适配器,FS5280A芯片内置自适应电流调节环路,智能调节充电电流大小,从而防止充电电流过大而拉挂适配器的现象。该芯片将功率管内置从而实现较少的外围器件并节约系统成本。支持短路保护。



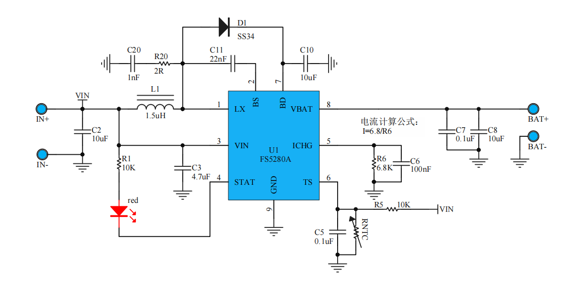
FS5280A电路原理图