FS6908A负极关断同步整流模拟低压降二极管控制IC芯片
ABUIABACGAAgwfCgjwYol_KL4QcwtAE4tAE


FS6908A负极关断同步整流模拟低压降二极管控制IC芯片TSOT23-6超低功耗整流器 1w功耗 <100uA静态 替代FS6908A


FS6908A是一个模拟低压降二极管集成电路,结合一个外部开关,取代在高效率反激电压转换器中的肖特基二极管。


该芯片将外部同步整流器(SR) MOSFET 的正向压降控制在 40mV 左右,当电压为负时立即将其关闭。


在低输出电压电池充电的应在 DCM 和准谐振工作期间的错误开启。用中 FS6908A 可以为自己产生供电电压。


可编程的振铃检测电路,防止 FS6908A为节省空间的 TSOT23-6 封装。


特点● 支持低边整流应用 ● 可低至0V的宽输出电压范围工作


●无辅助线圈低输出整流下自供电工作。


● 12V标准和5V逻辑电平SR MOSFETS方式工作。


● 符合能源之星1W待机的要求。


● <30ns 快速关闭和打开延迟时间。


● <100uA 静态电流。支持 DCM, Quasi-Resonant 和 CCM 工作方式.


● 典型笔记本适配器中电能节约达1.5W。


● TSOT23-6 封装


应用● 工业电力系统。


● 分散电力系统。


● 电池电力系统。


● 反激式电源变换器。


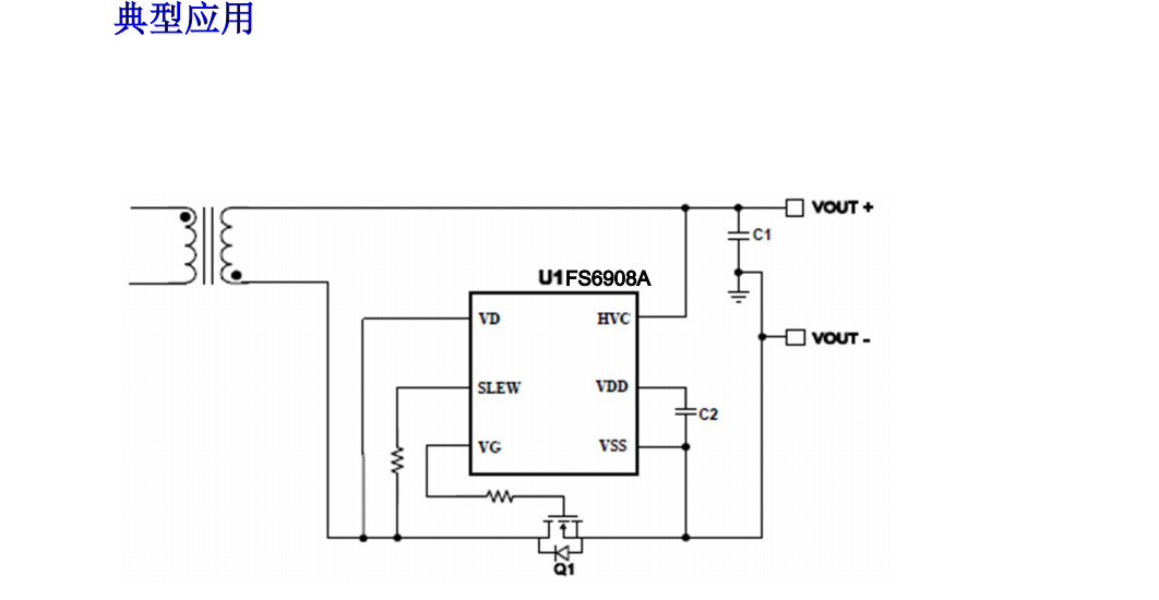
FS6908A应用原理图